1. 2025년 7~8월 업종별 주가 분석
7~8월 콘텐츠 기업들의 주가 수익률은 -18.8% ~ +16.4% 수준이다. 주요 8개 종목의 합산 시가총액은 3.8조 원으로 -9.5% 하락했다. 2024년 말 시가총액 3.3조 원 대비로는 +15% 증가한 수준이다.
기업별로는 삼화네트웍스 +16.4%, NEW +13.1%, 팬엔터테인먼트 -3.8%, CJ ENM -4.7%, 스튜디오드래곤 -12.3%, 에이스토리 -13.8%, 콘텐트리중앙 -17.4%, SBS -18.8% 순이다. 동기간 코스피는 +3.7% 상승, 코스닥은 +2% 상승했다. 콘텐츠 기업들 8개 중 지수(코스닥)를 아웃퍼폼한 기업은 삼화네트웍스, NEW 2개 기업이다.
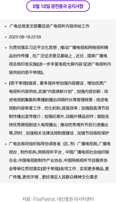
삼화네트웍스의 주가 상승 요인은 두 가지이다. 우선 신작 공급 일정이 확정된 점이다. 삼화네트웍스는 연간 평균 2편 정도의 작품을 제작하고 있으며, 올해 2025년 10월과 11월에는 《SBS》를 통해 <우주메리미>와 <키스는 괜히 해서!> 두 작품을 방영할 예정이다. 여기에 8월 18일 광전총국 발표 이후 한한령 해제 기대감이 더해지면서 8월 19일 +30% 상한가를 기록했다. 삼화네트웍스가 이번 광전총국 발표의 가장 큰 혜택을 받았다고 볼 수는 없지만, 2025년 주가가 부진했던 상황에서 신작 공개를 앞두고 산업 전반의 긍정적 뉴스가 겹치면서 주가 상승으로 이어진 것으로 분석된다.
NEW는 13.1% 상승하며 2위를 차지했는데, 배급을 맡은 영화 <좀비딸>의 흥행이 주가 상승 요인이었다. <좀비딸>은 7월 30일에 개봉했고, 개봉일 관객 수가 46만 명으로 흥행을 거두면서 7월 31일에 +30%의 상한가를 기록했다. 영화는 통상적으로 수요일에 개봉하는데, 수요일 평균 관객 수는 팬데믹 이전인 19년 53만 명을 기록했으나, 2025년 상반기의 경우 15만 명으로 부진했다. 7월 30일 전체 영화 관객 수는 2019년 평균을 상회하는 59만 명을 달성했고, <좀비딸>이 46만 명으로 가장 큰 기여를 한 것에 힘입어 다음 날 주가가 급등했다. 이후 조정을 받았으나, <좀비딸>이 극장 성수기 효과와 정부의 영화 할인쿠폰 지원 효과까지 맞물리면서 장기 흥행세를 이어가면서 다시 상승했다. <좀비딸>은 8월 말 누적 관객 수 500만 명을 넘어서면서(9월 8일 기준, 551만 명), 올해 첫 500만 관객을 돌파했다.
전체적으로는 -5.7% 하락했지만, 8개 기업 중 상대적으로 양호한 3위를 기록한 팬엔터테인먼트도 삼화네트웍스처럼 한한령 해제에 대한 기대감이 반영됐다. 8월 한 달 동안 주가의 큰 움직임이 없었으나, 8월 18일 광전총국 발표 이후인 8월 19일에는 +26% 급등했다. 동사의 주가는 <폭싹 속았수다>의 흥행으로 3월 급등 이후 다시 이전 수준 이하로 하락했다. 그 이유는 동사의 경우 연간 1~2편 정도의 드라마를 제작하는데, 당시 <폭싹 속았수다> 이후의 작품 계획이 알려지지 않았기 때문이다. 동사 역시 이번 광전총국의 발표로 큰 혜택을 받는다고 볼 수는 없지만, <폭싹 속았수다>가 넷플릭스에서 공개된 후 중국 불법 사이트에서도 높은 순위를 차지하고 있었기 때문에, 한한령 해제 시 해당 작품을 정식으로 수출하면서 추가 수익이 발생할 수 있을 것이라는 기대감이 8월 하순 반짝 상승의 배경이 됐다고 볼 수 있다.
스튜디오드래곤은 14% 하락하며 주가 성과는 좋지 않았지만, 지난 두 달 동안 의미 있는 성과를 거뒀다. 2024년 1월 한국에서 최고 시청률 12%를 기록한 <내 남편과 결혼해줘>의 일본 리메이크판은 6월 27일 일본 아마존 프라임을 통해 공개된 후 1위를 기록했다. 이 소식이 국내에 알려지면서 단기 주가 상승으로 이어진 점이 고무적이다. 7월 1일에는 동사가 일본 현지에서 직접 제작한 <하츠코이 도그즈(첫사랑 dogs)>가 일본 방송사 《TBS》를 통해 방영을 시작했으며, 연내 일본에서 제작하는 작품 한 편이 추가로 공개될 예정이다.
일본 드라마 시장 규모가 한국보다 작아, 아직 스튜디오드래곤의 실적에 큰 기여를 하는 것은 아니지만, 해외에서 직접 제작한 작품을 선보이고 있다는 점은 동사 및 한국 콘텐츠 산업에 중요한 변화이다. 동사는 현재 미국에서도 약 10여 편의 작품을 기획 중이고, 이르면 연내에 1편 정도의 시리즈 오더(Series Order)***를 받을 것으로 전망한다.
***OTT 등의 매체로부터 제작을 정식으로 의뢰받는 것
콘텐트리중앙의 주가도 눈여겨볼 만하다. 동사의 주가는 7~8월 -17.4% 하락했는데, 7월에만 하락하고 8월 초에는 반등과 조정을 반복하는 모습을 보였다. 7월 주가 하락은 <굿보이> 종영(7월 20일) 후 후속작 <에스콰이어> 방영(8월 2일)까지 2주간 공백이 원인이었다. 앞서 <굿보이> 효과로 동사의 5~6월 주가는 +25.2% 상승했었다. 후속작 <에스콰이어>는 10회 기준 9.1%의 시청률을 달성하여 동사의 작품 중 올해 최고의 시청률을 기록했다. 동사 주가는 해당 작품 방영 후 +7.5% 상승했다. |